Web Analytics Made Easy - Statcounter
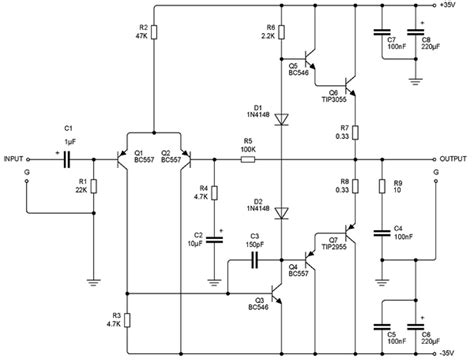
Guitar Wiring Diagrams: Customize Your Sound Like a Pro!

Guitar Wiring Diagrams: Customize Your Sound Like a Pro!

Guitar Wiring Diagrams: Customize Your Sound Like a Pro! The anatomy of a guitar: understanding the different parts